Speech Tiles

Powering Applications with Conversational Speech Interfaces

Conversational Speech Interfaces

Conversational Speech Interfaces For Applications

It's all about the design of the adaptive conversational speech interaction. We are the multimodal interaction design experts.

Our talented multimodal interaction designers create diverse conversational speech interactions that merge with other various interfaces

Users have very high expectations when interacting with applications that integrate with multiple user interaction modes.

Users not only expect to be understood and responded to quickly and accurately, but also expect an application to process concurrent speech, hand touch, keyboard, eye retina scan, finger clicks and other input modes, resulting in adaptive conversational speech interactions and accurate application view rendering.

Understanding how users interact with applications that integrate with multimodal interfaces and how an application processes and renders user inputs and requests, especially those received from conversational speech interfaces, are the core of our expertise to create seamless multimodal user experiences.

  Contact us  

We offer design services for conversational speech interfaces that ensure the success, intuitive and ease of use of your application

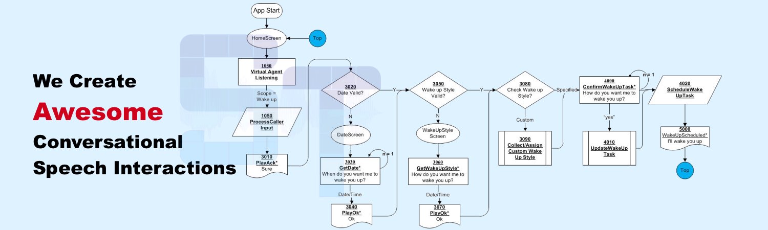
Conversational speech flow designs

  • Simple and detailed conversational Voiceflow module charts.
  • Expanded data tables that correspond to each conversational Voiceflow module.
  • Full documentation of detailed behaviour of "play audio", "record audio", "audio dialog" and "audio Listener" Voiceflow modules.
  • Detailed description of all business rules associated with each Voiceflow module.

Behavior specification of interactive Voiceflow modules

  • Configuration of complete Voiceflows, Voiceflow modules, audio prompt modules and audio segments with corresponding business rules.
  • Definition of user input matching and user intent classification for integration with application.
  • Definition of dynamic run-time parameters shared between application and Speech Tiles STVoiceFlow framework.
  • Definition of parameters for fine control over each interaction behavior with alignment to business requirements.

Multimodal interface design and integration

  • Specification of application integration points between conversational speech interface and other user interface modes.
  • Specifcation of application controls to enable or disable any of its user interface modes depending on business logic and on preferences.
  • Design of Voiceflow and application dynamic context switching driven by both user and application.
  • Pre and post adapted behavior of application views and their corresponding Voiceflow processing when device and other program events and interruptions are detected.

Conversational speech interfaces that simplify user interaction.

Application controls the holistic user experience.

Non-intrusive and strong error recovery strategies.

Focus on privacy and security.